Zum Hauptinhalt
DNA
  • Startseite
  • Kurse
    Alle Kurse Kurssuche
  • Mehr
Schließen
Sucheingabe umschalten
Deutsch ‎(de)‎
Deutsch ‎(de)‎ Deutsch (du) ‎(de_du)‎ English ‎(en)‎
Sie sind als Gast angemeldet
Login
Startseite Kurse Einklappen Ausklappen
Alle Kurse Kurssuche
  1. Digitalisierung
  2. Projekt T1

T1-QR-Code by Paul

Kursthemen

  • Allgemeines

    Alles einklappen Alles aufklappen
  • Projektbeschreibung

    • page icon
      Einführung QR-Code Textseite
    • page icon
      Auftrag Textseite
    • page icon
      Inhalt Textseite
    • page icon
      Kompetenzen Textseite
    • page icon
      Projektablauf Textseite
    • page icon
      Materialplanung Textseite
    • page icon
      Motivationsfaktoren + Textseite
  • 1. Informationen und Grundlagen

    • page icon
      Grundlagen ESP32 Textseite
    • page icon
      Grundlagen QR-Code-Scanner-Modul Textseite
    • page icon
      Grundlagen Servomotor Textseite
    • page icon
      Grundlagen Internetanbindung Textseite
    • page icon
      Grundlagen ThingSpeak Textseite
    • resource icon
      Konfigurationsdatei
    • resource icon
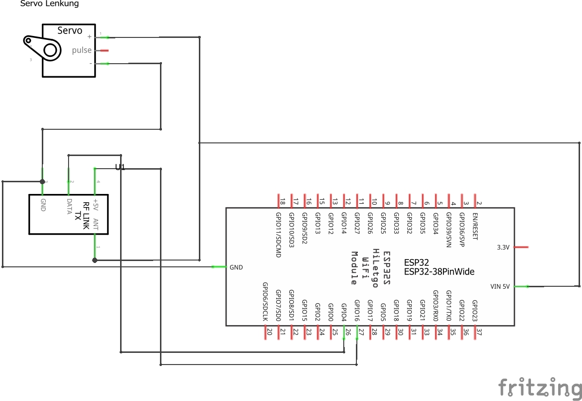
      Schaltplan Datei
    • resource icon
      Schaltplan_Fritzing Datei
    • resource icon
      QR-Code-Halterung (Box) Datei
    • resource icon
      QR-Code-Halterung (Deckel) Datei
  • 2. Wissens-Quiz

    • quiz icon
      Wissens-Quiz Test

      In diesem Quiz werden die erlernten Kenntnisse aus den Grundlagen abgefragt.

  • 3. Auftragsdurchführung

    • page icon
      Durchführung Textseite
    • page icon
      Internetanbindung Textseite
    • page icon
      Lösung-Internetanbindung Textseite
    • page icon
      ThingSpeak Textseite
    • page icon
      Lösung-ThingSpeak Textseite
    • page icon
      QR-Code-Scanner Textseite
    • page icon
      Lösung-QR-Code-Scanner Textseite
    • page icon
      Servomotor Textseite
    • page icon
      Lösung-Servomotor Textseite
    • page icon
      Funktionen zusammenfügen Textseite
    • page icon
      Lösung-Funktionen zusammenfügen Textseite
    • page icon
      QR-Codes erstellen Textseite
Website-Support
Sie sind als Gast angemeldet (Login)
Unsere Datenlöschfristen
Laden Sie die mobile App
Datenschutzinfos
Impressum
Powered by Moodle